Kaiyun网页版-足协公布亚运会征调球员补偿方案 申花依然血亏?

xiaoqiao2026-01-17 07:02:5643

体坛周报全媒体原创

9月8日,中国足协官方发布了《关于调整杭州亚运会期间职业联赛相关政策的通知》,俱乐部被征调球员参加亚运会后,可补报与征调数量相同的球员。

202308301718403345.jpg

根据通知,亚运队在参加亚运会比赛期间,被征调球员所属俱乐部最多可补充报名相同人数球员,该补报球员必须是本俱乐部2023年度职业注册球员。中超的补报将于第25轮(9月15-17日)赛前联席会前上午9点前完成,而中甲则在第23轮(9月13日)赛前联席会前上午9点前完成。

不过通知的第二条,同时还做出了调整外援政策的决定。通知称,中国男足亚运队在集训并参加亚运会比赛期间涉及相关联赛对阵时,双方被征调球员数量差额在2人及以上,则中超联赛被征调球员较少的一方在该场比赛中最多同时上场外籍球员人数为3人;中甲联赛被征调球员较少的一方在该场比赛中最多上场外籍球员人数为1人。报名人数不变。

根据8月30日公布的亚运队集训大名单显示,上海申花拥有多达8名球员上调亚运队(注:刘若钒可能还会被征调),河南队、大连人和北京国安各有3人。这也就意味着根据第二条外援政策调整的规定,在亚运队征战亚运会期间的3轮中超联赛(第25-27轮)中,这四支球队的对手在单场比赛时最多同时场上只能有3名外援。

根据中超赛程显示,申花这3轮的对手河南队(3人入选,但仍比申花8人少5人)、沧州雄狮(1人入选)和青岛海牛(0人入选)将只能以3外援同时出场作战;北京国安的对手浙江队(0人入选)和长春亚泰(1人入选)也只能出场3外援,而第27轮同样有3人入选的国安与大连人交锋,双方则都可以出战4外援;河南队除了第25轮对阵申花因为入选人员更少而自身需要少上1名外援之外,随后两场对阵梅州客家(1人入选)和浙江队(0人入选),对手均需要少上1名外援;至于大连人,他们除了第27轮直接交手国安外,前面的两轮分别对阵天津津门虎(0人入选)和山东泰山(1人入选),对手也均只能3外援同时出场。

这样算下来,其实除了几支被征调的球队外,浙江队需要面对征调3人的球队国安和河南,因此他们有2场比赛都只能以3外援同时出战。而对于被抽调走9名球员的申花来说,朱辰杰、蒋圣龙和戴伟浚是绝对主力,汪海健和徐皓阳也是准主力级球员,温家宝、张威、周俊辰算是替补球员,但这些损失恐怕不是补报9名球员或者对手少上一个外援就能弥补过来的,也难怪在政策公布后有上海方面的记者表示“补偿了个寂寞”。

微信图片_20230908134034.png

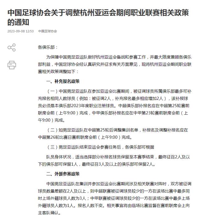
中国足协官方公告:

各俱乐部:

为保障中国男足亚运队做好杭州亚运会备战和参赛工作,并最大限度兼顾各俱乐部利益,中国足球协会经认真研究并征求有关方面意见,现将杭州亚运会期间职业联赛相关政策调整如下:

一、补充报名政策

(一)中国男足亚运队在参加亚运会比赛期间,被征调球员所属俱乐部最多可补充报名相同人数球员(例如:被征调2人,补充报名最多相应增加2人),该补报球员必须是本俱乐部2023年度职业注册球员。中超俱乐部补报名应在中超第25轮赛前联席会前(上午9:00)完成,中甲俱乐部补报名应在中甲第23轮赛前联席会前(上午9:00)完成。

(二)如男足亚运队在中超第25轮后调整集训名单,补报名及调整补报名应在中超第26轮比赛日赛前联席会前(上午9:00)完成。

(三)男足亚运队结束亚运会参赛任务后,各俱乐部可根据

队员身体状况,适当选择部分补报名球员保留至本赛季结束,最终征召2人及以下的俱乐部可保留1人,最终征召3人及以上的俱乐部可保留2人。

二、外援参赛政策

中国男足亚运队在集训并参加亚运会比赛期间涉及相关联赛对阵时,双方被征调球员数量差额在2人及以上,则中超联赛被征调球员较少的一方在该场比赛中最多同时上场外籍球员人数为3人;中甲联赛被征调球员较少的一方在该场比赛中最多上场外籍球员人数为1人。报名人数不变。相关事宜将由临场比赛监督在赛前联席会上向主客队确认。

三、其他事项

(一)如被中国男足亚运队征调球员在集训、参赛期间因伤病原因提前离队而无法出战俱乐部比赛,经中国男足亚运队检查并报中国足协批准后,在此期间仍被视同征调球员。

(二)如被中国男足亚运队征调球员在集训、参赛期内因非伤病原因提前回到俱乐部,则该俱乐部在球员回队后的下一场比赛起,征调球员数量应重新计算并执行相关政策。

(三)如在亚运会球员征调期间进行足协杯赛事,以上条款自动适用于2023中国足协杯赛。

(四)以上政策执行自中国男足亚运队9月初开始集训备战杭州亚运会起,至完成亚运会比赛任务止。

特此通知。

相关内容